今天是: 欢迎您来到浙江省浙商投资研究会网站!

最新政策

当前位置: 首页>>资讯动态>>最新政策

省经信厅发布《浙江省制造业单项冠军企业认定管理办法(试行)》

来源:浙江省浙商投资研究会  作者:秘书处办公室  时间:2025-07-16  点击:0  

近日,浙江省经济和信息化厅发布《关于印发<浙江省制造业单项冠军企业认定管理办法(试行)>的通知》,详细介绍了浙江省制造业单项冠军企业认定条件、认定程序、动态管理、培育扶持以及申报基本条件。


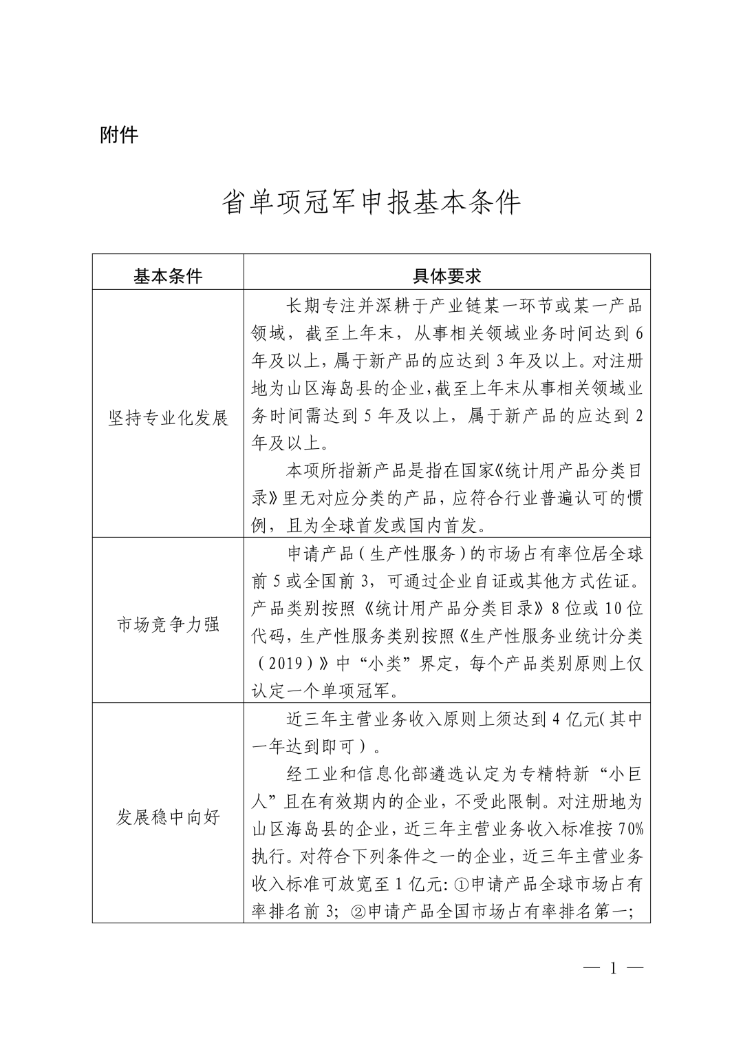
浙江省制造业单项冠军企业认定管理办法

(试行)


一、总则


(一)为落实新型工业化总体部署和大力培育优质企业的任务要求,引导企业聚焦细分领域和产业链关键环节,深耕细作、创新发展,培育一批具有全球影响力的冠军企业,推动浙江制造迈向全球产业链价值链中高端,支撑全球先进制造业基地建设,根据《制造业单项冠军企业认定管理办法》(工信部政法〔2023〕138 号,以下简称《认定管理办法》)文件精神,结合我省实际,特制定本办法。


(二)本办法适用于浙江省经济和信息化厅(以下简称省经信厅)组织开展的浙江省制造业单项冠军企业(以下简称省单项冠军)的认定、管理、监测、服务和相关支持活动。


(三)省单项冠军是指长期专注于制造业特定细分领域,生产技术或工艺水平国际领先,单项产品(生产性服务)市场占有率位居行业前列的企业。


二、认定条件


(四)省单项冠军的申报单位应具有独立法人资格,坚持专业化发展,市场竞争力强、发展稳中向好、创新能力强、质量效益优、经营管理良好(见附件)。同时,企业未产生损害国家利益和人民利益的行为,未被列入经营异常名录或严重失信主体名单,提供的产品不属于国家禁止、限制或淘汰类。近3年未发生重大安全(含网络安全、数据安全、安全保密)、质量、环境污染等事故以及偷税漏税、数据造假等违法违规行为。


(五)引导企业围绕以下领域或战略创新发展:


1.所属行业属于制造业单项冠军培育遴选重点领域、战略性新兴产业领域、工业“六基”领域,以及浙江省“415X”先进制造业集群培育工程重点支持的领域、历史经典产业等。


2.围绕推进科技创新和产业创新深度融合发展,参与国家、省级重大创新平台(基地)建设,承担国家、省级重大科技(产业)项目,获得国家级、省级创新类奖项,拥有省级及以上人才计划入选者。


3.参与制造业强链补链行动、“卡脖子”技术攻关、“科技产业金融一体化”专项等项目。带动产业链上下游、中小企业融通发展。支持大国重器建设,锻长板、补短板、强基础、填空白,提高制造业国产化替代率。


三、认定程序


(六)省单项冠军认定工作坚持企业自愿、政策引领、培育促进、公开透明的原则,按照“谁推荐、谁把关,谁认定、谁管理”的方式统筹开展、有序推进,原则上每年开展一次,具体工作安排另行通知。


(七)符合基本条件的企业,可按当年度省经信厅的申报通知要求,自愿向所在县级经信部门提出申请、提交申报材料,同一年度只能申报一个产品。


(八)县级经信部门对申报材料进行初审,择优向所在设区市经信局推荐。设区市经信局负责组织对申报材料进行复审,根据认定条件审核后出具推荐意见,并汇总推荐至省经信厅。


(九)省经信厅可委托第三方机构开展核查和评审论证,经征求省级相关部门意见后拟定公示企业名单。经公示无异议的,认定为省单项冠军。


(十)省经信厅对认定为省单项冠军的企业颁发证书(标注产品名称),证书有效期为3年。


四、动态管理


(十一)省经信厅对认定的省单项冠军实行动态管理。获得省单项冠军称号企业应在每年5月31日前通过线上平台更新企业信息,一年未及时更新企业信息的,由省经信厅发出提醒,纳入观察名单;连续两年未更新的,其省单项冠军证书不予延期。


(十二)省单项冠军证书到期后由省经信厅组织复核(含实地抽查),复核通过的,有效期延长3年。未通过复核的企业,取消其省单项冠军称号。复核程序和标准参照认定程序和标准执行。


各设区市经信局应掌握了解所属地区省单项冠军发展动态,并于每年6月30日前将上一年度省单项冠军相关发展报告、本地扶持省单项冠军发展的有关工作情况报省经信厅。


(十三)省单项冠军若发生更名、分立、合并、重组等与认定条件有关的重大变化,所在地经信部门应及时逐级将有关情况报省经信厅。未及时报告有关情况的省单项冠军,不得参加复核。


(十四)省单项冠军若发生重大安全(含网络安全、数据安全、安全保密)、质量、环境污染等事故,或严重失信、偷税漏税等违法违规行为,或被发现存在数据造假等情形,经核实后取消其省单项冠军称号,3年内不得申报。


(十五)任何组织和个人可对省单项冠军相关信息的真实性、准确性等问题,向省经信厅实名举报,并提供佐证材料和联系方式。对受理的举报内容,省经信厅将及时向被举报企业核实,被举报企业未按要求回复或经核实确认该企业存在弄虚作假行为的,视情况要求企业进行整改,或撤销认定。


五、培育支持


(十六)省经信厅建立完善分级培育机制,积极培育制造业单项冠军企业、遴选省单项冠军、定期组织开展浙江省制造业单项冠军培育库(以下简称“省单项冠军培育库”)入库、挖掘符合条件的专精特新“小巨人”企业。


向工业和信息化部推荐申报制造业单项冠军企业的,原则上应纳入省单项冠军名单(文件自印发之日起2年内为过渡期,过渡期内未获省单项冠军的企业可直接申报制造业单项冠军企业)。各设区市经信局推荐申报省单项冠军的,原则上应纳入省单项冠军培育库。支持浙江省隐形冠军企业、专精特新“小巨人”认定为省单项冠军。


本办法印发之日前经工业和信息化部认定为制造业单项冠军企业且在有效期内的,自动认定为省单项冠军。


(十七)省经信厅建立完善常态化联系制度,深入推进链企直通车服务机制,及时回应企业诉求,提供精准化服务。各设区市经信局应建立“企业直通车”常态化联系制度,指导用好惠企政策,协调解决土地、用工、用能等问题,提高政策精准性和有效性。充分发挥协会、商会、联盟等作用,为省单项冠军提供信息服务、管理咨询、市场对接、知识产权等专业化服务。


(十八)支持获得省单项冠军称号的企业,申报浙江省雄鹰企业、浙江省“链主”企业、浙江省民营经济总部领军企业、浙江省未来工厂、浙江省绿色(低碳)工厂、浙江省智能工厂、浙江省企业技术中心等。各地应创新政策工具,对获得省单项冠军称号的企业给予人才等政策支持。


(十九)各地应支持省单项冠军在资本市场上市融资和发行债券,加强与银行等金融机构对接,提升金融服务的有效性、精准性。


(二十)各地应鼓励支持省单项冠军在全球布局研发设计中心,优化生产网络和供应链体系,有效对接、利用全球资源。鼓励有条件的省单项冠军稳妥开展国际化经营、优化研发生产营销服务布局,加快融入全球产业链供应链体系。


(二十一)各地应加大对省单项冠军的宣传推广力度,弘扬企业家精神和工匠精神,统筹运用多种方式加强对企业典型事迹、经验做法的宣传报道,编制发布企业案例集,打造“单项冠军”名片。


六、附则


(二十二)有关概念的特定解释:


所称“被列入经营异常名录”以国家企业信用信息公示系统(https://www.gsxt.gov.cn)查询结果为准;所称“严重失信主体名单”以信用中国(浙江)(https://credit.zj.gov.cn)查询结果为准。


所称浙江省“415X”先进制造业集群及历史经典产业领域范围以浙江省制造业高质量发展领导小组办公室或省经信厅印发的最新相关文件为准。


(二十三)本办法由省经信厅负责解释。如本办法与《认定管理办法》冲突,以《认定管理办法》为准。


(二十四)本办法自印发30日后施行。


附件《省单项冠军申报基本条件》

图片
图片

上下滑动查看全文


上一篇: 国家发展改革委关于进一步完善政策环境加大力度支持民间投资发展的意见
下一篇:浙江省人民政府办公厅关于促进政府投资基金高质量发展的实施意见
法律声明 保密协议 维权公告 咨询与建议 资料下载 联系方式
Copyright © 2024-2029 浙江省浙商投资研究会版权所有 All rights Reserved.
浙ICP备2024130291号
XML地图 | HTML地图 浙江省浙商投资研究会,浙商投资研究会官网,浙商投资研究会会长,浙商研究会,浙商投资促进会,浙商研究会单位